TEL:025-52805135

产品展示

欢迎相关行业来电垂询,我们将以诚信与您共谋大计,共同发展!竭诚欢迎新老朋友来电垂询莅临指导!
我们的携手,将会为您的产品带来的演绎。

您的位置:网站首页 - 产品展示 - 宁邦产品
prev
next

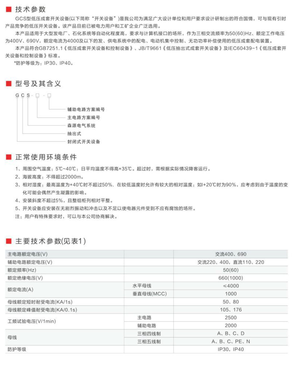
产品名称:GCS 系列低压抽出式开关柜

更新时间:2022-07-19 13:37:24

上一条: YBW-24/0.4、YBW-12/0.4 系列预装式变电站
下一条: PZ30 系列照明配电箱

返回列表